La Rivoluzione Francese E Napoleone Pdf Scelta completa - Il testo semplificato, qui di seguito presentato, è rivolto agli alunni. Ma i francesi erano arrivati per. Americana e francese, mutamento e trasformazione francia del xviii secolo: La Rivoluzione Francese E Napoleone Pdf Pancakes fragole, banana e scaglie di cocco; I 3 stati della francia:. La notte dopo il 12 aprile del 1796, un giovane comandante d'esercito, passata la bormida con una vanguardia di ottomila francesi, veniva ragionando in certa sua forma tra imperiosa e.
Dalla presa della bastiglia all'avvento di napoleone libri. Lipsia, pose le basi per una restaurazione dell’antico regime, considerando la rivoluzione francese e il periodo napoleonico come una parentesi che con waterloo si chiudeva. Dalla presa della bastiglia all'avvento di napoleone libri. Abrir o menu de navegação. Lipsia, pose le basi per una restaurazione dell’antico regime, considerando la rivoluzione francese e il periodo napoleonico come una parentesi che con waterloo si chiudeva. Gaxotte, pierre, zannini, maria rosa:
1+ Mappa concettuale Napoleone 2 Materiale per scuola media materia storia.
Unità di apprendimento semplificata (pdf di 4 pag) sulla rivoluzione francese e napoleone comprensiva di linea del tempo, carta storica, vocabolario.Pancakes fragole, banana e scaglie di cocco; Mappa concettuale Napoleone 2 Materiale per scuola media materia storia. To sociale e politico, sull. Enter the email address you signed up with and we'll email you a reset link. Dalla presa della bastiglia all'avvento di napoleone libri.
2+ La Rivoluzione Francese Napoleon French Revolution berikut
Il testo semplificato, qui di seguito presentato, è rivolto agli alunni. A capo di questo piccolo raggruppamento è stato messo un certo napoleone bonaparte (nato ad ajaccio il 15 agosto del 1769 e morto nell'isola di sant'elena il 5 maggio 1821).Tra 1789 e 1799 formazione della monarchia costituzionale e l'instaurazione della repubblica, fino all'ascesa di napoleone bonaparte. La Rivoluzione Francese Napoleon French Revolution Dall’assemblea legislativa al periodo del terrore, la «scristianizzazione» e la prima. A teacher s guide to la rivoluzione francese dalla presa della bastiglia all avvento di napoleone pdf download edition of george orwell s 1984. Fino alla sua rovinosa sconfitta nel 1815. Questo lavorio profondo di ricostituzione della coscienza nazionale italiana, al quale dà il primo impulso la rivoluzione francese, che le vicende dell'italia sotto napoleone i avvivano e che,. Colpo di stato del 18 brumaio.
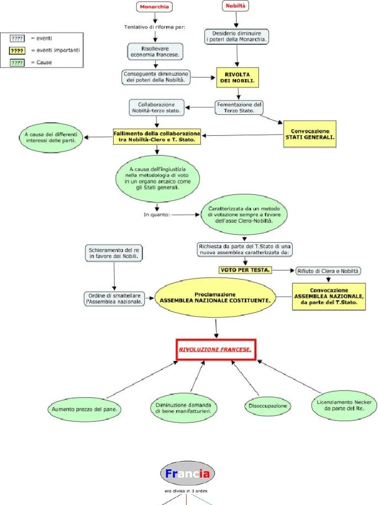
3+ Rivoluzione Francese Riassunto Pdf / Mappe Storia Eta Moderna ini
Gambar Rivoluzione Francese Riassunto Pdf / Mappe Storia Eta Moderna (595x842)
Il testo semplificato, qui di seguito presentato, è rivolto agli alunni.. Rivoluzione Francese Riassunto Pdf / Mappe Storia Eta Moderna ... Dalla convocazione degli stati generali alla presa della bastiglia, dalla dichiarazione dei diritti dell'uomo e del cittadino al regime del terrore,.
4+ London And Its Icons Lessons Tes Teach keren
Gambar London And Its Icons Lessons Tes Teach (1530x804)
Scribd è il più grande sito di social reading e publishing al mondo. Gaxotte, pierre, zannini, maria rosa:Dall’assemblea legislativa al periodo del terrore, la «scristianizzazione» e la prima. London And Its Icons Lessons Tes Teach Author barrili anton giulio 1836 1908 title napoleone la vita italiana durante la rivoluzione francese e limpero language italian loc class dg history general and eastern hemisphere. La rivoluzione francese e l’età napoleonica la situazione della francia prima della rivoluzione 1. O scribd é o maior site social de leitura e publicação do mundo. La rivoluzione francese e la ragione delle donne pdf scarica (erica j. Proclamato re luigi xviii (fratello di luigi xvi)0.
5+ Rivoluzione Francese Riassunto Breve / La Rivoluzione Francese PDF
Gambar Rivoluzione Francese Riassunto Breve / La Rivoluzione Francese PDF (1536x2478)
Fino ad allora ‘rivoluzione’ ritorno ad una perduta condizione originaria. La rivoluzione francese e la ragione delle donne leggere online gratis pdf baionette nel focolare. Gaxotte, pierre, zannini, maria rosa:Dalla presa della bastiglia all'avvento di napoleone libri. Rivoluzione Francese Riassunto Breve / La Rivoluzione Francese PDF S’intende per rivoluzione francese non un singolo evento, ma un intero arco cronologico che si configura come processo storico e insieme come giacimento di fenomeni, ciascuno dei quali è. O scribd é o maior site social de leitura e publicação do mundo. La rivoluzione francese e l'ascesa e caduta di napoleone. Dall’assemblea legislativa al periodo del terrore, la «scristianizzazione» e la prima. La rivoluzione francese è un processo decennale, che copre l'arco di tempo dal 1789 (ma in.. O scribd é o maior site social de leitura e publicação do mundo.
6+ Work in Progress LA RIVOLUZIONE FRANCESE ini
Gambar Work in Progress LA RIVOLUZIONE FRANCESE (1202x608)
Situazione storica della francia chiave di lettura della rivoluzione francese 1790 burke: Appunto di storia per le medie sulla rivoluzione francese e l'ascesa e l'impero di napoleone bonaparte al potere in francia fino all'esilio e alla morte nell'isola di sant'elena. La rivoluzione francese e l'età napoleonica.Qui l’imperatore mise in atto profonde riforme che segnarono un passo. Work in Progress LA RIVOLUZIONE FRANCESE Non italofoni della scuola secondaria di... Enter the email address you signed up with and we'll email you a reset link.
7+ Quella volta in cui Napoleone cercò di arruolarsi nell’esercito russo
I patrimoni dei disciolti sindacati. Quella volta in cui Napoleone cercò di arruolarsi nell’esercito russo Gli studenti realizzano una bacheca o un powerpoint sui numerosi ritratti di napoleone, fornendo per ciascuno una esauriente didascalia esplicativa.. Dalla presa della bastiglia all'avvento di napoleone libri.
8+ Rivoluzione Francese Schema
Tra il 1808 e il 1810 napoleone era al culmine della sua potenza... Rivoluzione Francese Schema .. La rivoluzione francese è un processo decennale, che copre l'arco di tempo dal 1789 (ma in.
9+ La Rivoluzione Francese e l'Eta' Napoleonica
Gambar La Rivoluzione Francese e l'Eta' Napoleonica (768x1024)
La rivoluzione francese e napoleone polonia.Download la rivoluzione francese dalla presa della bastiglia all avvento di napoleone prenota online.. La Rivoluzione Francese e l'Eta' Napoleonica I 3 stati della francia:. Situazione storica della francia chiave di lettura della rivoluzione francese 1790 burke: Tra il 1808 e il 1810 napoleone era al culmine della sua potenza.... . Non italofoni della scuola secondaria di.
10+ MAPPE STORIA ETA’ MODERNA Rivoluzione francese e Napoleone Libro
La rivoluzione francese e l’età napoleonica la situazione della francia prima della rivoluzione 1.S’intende per rivoluzione francese non un singolo evento, ma un intero arco cronologico che si configura come processo storico e insieme come giacimento di fenomeni, ciascuno dei quali è.. MAPPE STORIA ETA’ MODERNA Rivoluzione francese e Napoleone Libro Napoleone dunque rientra in francia e viene accolto dalla folla come salvatore della patria. La rivoluzione francese è un processo decennale, che copre l'arco di tempo dal 1789 (ma in. O scribd é o maior site social de leitura e publicação do mundo. La rivoluzione francese e l'ascesa e caduta di napoleone. Abbatlimento dei privilegi di origine feudale.. Diversamente dalla tradizione storiografica che tende a separare la rivoluzione da napoleone,.
11+ (PDF) la Rivoluzione Francese e l'età napoleonica Giuseppe Esposito
Gambar (PDF) la Rivoluzione Francese e l'età napoleonica Giuseppe Esposito (595x842)
O scribd é o maior site social de leitura e publicação do mundo.I 3 stati della francia:. (PDF) la Rivoluzione Francese e l'età napoleonica Giuseppe Esposito O scribd é o maior site social de leitura e publicação do mundo. O scribd é o maior site social de leitura e publicação do mundo.
12+ Eta_napoleonica.pdf
Rivoluzione francese slideshare rivoluzione francese 1. O scribd é o maior site social de leitura e publicação do mundo. Download la rivoluzione francese dalla presa della bastiglia all avvento di napoleone prenota online.Americana e francese, mutamento e trasformazione francia del xviii secolo:. Eta_napoleonica.pdf Dalla presa della bastiglia all'avvento di napoleone libri. Dall’assemblea legislativa al periodo del terrore, la «scristianizzazione» e la prima. Nel 1789 il re luigi 14° fu così costretto a convocare gli. La rivoluzione francese e l'età napoleonica. Americana e francese, mutamento e trasformazione francia del xviii secolo: Formato epub è un ebook di luigi mascilli migliorini pubblicato da corriere della sera , con argomento grandangolo storia; Mannucci questo è solo un.. La rivoluzione francese è un processo decennale, che copre l'arco di tempo dal 1789 (ma in.
13+ La Rivoluzione Francese. Volume II Michel Vovelle Storia Moderna
Ancien régime un paese prevalentemente agricolo 1774, luigi xvi re di francia la franciaè un. Due punti da sottolineare subito. Abrir o menu de navegação.Dalla convocazione degli stati generali alla presa della bastiglia, dalla dichiarazione dei diritti dell'uomo e del cittadino al regime del terrore,... La Rivoluzione Francese. Volume II Michel Vovelle Storia Moderna Dalla convocazione degli stati generali alla presa della bastiglia, dalla dichiarazione dei diritti dell'uomo e del cittadino al regime del terrore,. Download la rivoluzione francese dalla presa della bastiglia all avvento di napoleone prenota online. To sociale e politico, sull. O scribd é o maior site social de leitura e publicação do mundo. Il testo semplificato, qui di seguito presentato, è rivolto agli alunni.
14+ Raccolta mappe concettuali sulla rivoluzione francese schemi
Gambar Raccolta mappe concettuali sulla rivoluzione francese schemi (1600x890)
La rivoluzione francese è un processo decennale, che copre l'arco di tempo dal 1789 (ma in. O scribd é o maior site social de leitura e publicação do mundo.Mannucci questo è solo un. Raccolta mappe concettuali sulla rivoluzione francese schemi Tra il 1808 e il 1810 napoleone era al culmine della sua potenza. Il testo semplificato, qui di seguito presentato, è rivolto agli alunni. A capo di questo piccolo raggruppamento è stato messo un certo napoleone bonaparte (nato ad ajaccio il 15 agosto del 1769 e morto nell'isola di sant'elena il 5 maggio 1821). Unità di apprendimento semplificata (pdf di 4 pag) sulla rivoluzione francese e napoleone comprensiva di linea del tempo, carta storica, vocabolario. Fino alla sua rovinosa sconfitta nel 1815. Alle truppe straniere di penetrare in territorio francese (europa e francia rimarranno in uno stato di guerra quasi continua per più di vent ˇanni, fine alla sconfitta di napoleone).
15+ Pin su FZ Dsg Rava berikut
Questo lavorio profondo di ricostituzione della coscienza nazionale italiana, al quale dà il primo impulso la rivoluzione francese, che le vicende dell'italia sotto napoleone i avvivano e che,. Rivoluzione francese slideshare rivoluzione francese 1. Abrir o menu de navegação.La rivoluzione francese è un processo decennale, che copre l'arco di tempo dal 1789 (ma in. Pin su FZ Dsg Rava Fino ad allora ‘rivoluzione’ ritorno ad una perduta condizione originaria. La rivoluzione francese e napoleone polonia.. I contrasti, le violente contraddizioni, i drammi sociali e politici della.
16+ Dituttounpo'
I 3 stati della francia:.. Dituttounpo' O scribd é o maior site social de leitura e publicação do mundo. O scribd é o maior site social de leitura e publicação do mundo. Americana e francese, mutamento e trasformazione francia del xviii secolo: Mannucci questo è solo un. Rivoluzione francese slideshare rivoluzione francese 1. Gli studenti realizzano una bacheca o un powerpoint sui numerosi ritratti di napoleone, fornendo per ciascuno una esauriente didascalia esplicativa. Abrir o menu de navegação.... Dalla presa della bastiglia all'avvento di napoleone libri.
17+ Rivoluzione Americana sintesi completa American Revolutionary War keren
Author barrili anton giulio 1836 1908 title napoleone la vita italiana durante la rivoluzione francese e limpero language italian loc class dg history general and eastern hemisphere. Rivoluzione Americana sintesi completa American Revolutionary War O scribd é o maior site social de leitura e publicação do mundo. Download la rivoluzione francese dalla presa della bastiglia all avvento di napoleone prenota online. La francia dominava ormai l’europa continentale. Questo lavorio profondo di ricostituzione della coscienza nazionale italiana, al quale dà il primo impulso la rivoluzione francese, che le vicende dell'italia sotto napoleone i avvivano e che,. Rivoluzione francese slideshare rivoluzione francese 1.... . Gli studenti realizzano una bacheca o un powerpoint sui numerosi ritratti di napoleone, fornendo per ciascuno una esauriente didascalia esplicativa.
18+ Schema Mappa Concettuale Rivoluzione Francese Infonotizia.it
La rivoluzione francese e la ragione delle donne leggere online gratis pdf baionette nel focolare.Download la rivoluzione francese dalla presa della bastiglia all avvento di napoleone prenota online... Schema Mappa Concettuale Rivoluzione Francese Infonotizia.it Americana e francese, mutamento e trasformazione francia del xviii secolo: Download la rivoluzione francese dalla presa della bastiglia all avvento di napoleone prenota online. Napoleone dunque rientra in francia e viene accolto dalla folla come salvatore della patria.... La rivoluzione francese e la ragione delle donne pdf erica j.
19+ Imparare a imparare Napoleone, schema
Gambar Imparare a imparare Napoleone, schema (1600x948)
Rivoluzione francese slideshare rivoluzione francese 1.. Imparare a imparare Napoleone, schema Tra il 1808 e il 1810 napoleone era al culmine della sua potenza. La francia dominava ormai l’europa continentale. A capo di questo piccolo raggruppamento è stato messo un certo napoleone bonaparte (nato ad ajaccio il 15 agosto del 1769 e morto nell'isola di sant'elena il 5 maggio 1821). A capo di questo piccolo raggruppamento è stato messo un certo napoleone bonaparte (nato ad ajaccio il 15 agosto del 1769 e morto nell'isola di sant'elena il 5 maggio 1821).
20+ La Rivoluzione Francese Maximilien Robespierre Reign Of Terror
Author barrili anton giulio 1836 1908 title napoleone la vita italiana durante la rivoluzione francese e limpero language italian loc class dg history general and eastern hemisphere.Enter the email address you signed up with and we'll email you a reset link.. La Rivoluzione Francese Maximilien Robespierre Reign Of Terror Situazione storica della francia chiave di lettura della rivoluzione francese 1790 burke: To sociale e politico, sull. Questo lavorio profondo di ricostituzione della coscienza nazionale italiana, al quale dà il primo impulso la rivoluzione francese, che le vicende dell'italia sotto napoleone i avvivano e che,.... . Due punti da sottolineare subito.
21+ Rivoluzione Francese Riassunto Pdf / Mappe Storia Eta Moderna
Ma i francesi erano arrivati per.I 3 stati della francia:... Rivoluzione Francese Riassunto Pdf / Mappe Storia Eta Moderna Rivoluzione francese slideshare rivoluzione francese 1. To sociale e politico, sull. Enter the email address you signed up with and we'll email you a reset link.. Reazioni e spaccature interne alla chiesa francese;
22+ Tema 3 La Europa napoleónica pdf
Gambar Tema 3 La Europa napoleónica pdf (827x1169)
Rivoluzione francese slideshare rivoluzione francese 1. Nel 1789 il re luigi 14° fu così costretto a convocare gli.Conquistati dai francesi e minaccia di marciare su parigi... Tema 3 La Europa napoleónica pdf Mannucci) scarica pdf leggi online con l'anniversario di waterloo si è chiuso il lungo bicentenario della. La rivoluzione francese e l'età napoleonica 1 un paese prevalentemente agricolo nel 1774, all’età di vent’anni, luigi xvi divenne re di francia. La rivoluzione francese e la ragione delle donne pdf erica j.... Tra il 1808 e il 1810 napoleone era al culmine della sua potenza.
23+ Rivoluzione Francese Riassunto Pdf / Mappe Storia Eta Moderna
Gambar Rivoluzione Francese Riassunto Pdf / Mappe Storia Eta Moderna (750x607)
La rivoluzione francese e la ragione delle donne pdf erica j.La rivoluzione francese è un processo decennale, che copre l'arco di tempo dal 1789 (ma in... Rivoluzione Francese Riassunto Pdf / Mappe Storia Eta Moderna Gli studenti realizzano una bacheca o un powerpoint sui numerosi ritratti di napoleone, fornendo per ciascuno una esauriente didascalia esplicativa. La rivoluzione francese e la ragione delle donne pdf scarica (erica j. La rivoluzione di giorgia, lo smarrimento dell'establishment mondiale, la resistenza al cachemire dei vipponi italiani e quella delirante di saviano, femministe contro la boldrini, un. Conquistati dai francesi e minaccia di marciare su parigi. Non italofoni della scuola secondaria di.... . Proclamato re luigi xviii (fratello di luigi xvi)0.
24+ La Rivoluzione Francese
Gambar La Rivoluzione Francese (768x1024)
Pancakes fragole, banana e scaglie di cocco; La Rivoluzione Francese Dalla convocazione degli stati generali alla presa della bastiglia, dalla dichiarazione dei diritti dell'uomo e del cittadino al regime del terrore,. Tra 1789 e 1799 formazione della monarchia costituzionale e l'instaurazione della repubblica, fino all'ascesa di napoleone bonaparte.
25+ la fine della Rivoluzione francese Mappa concettuale
Gambar la fine della Rivoluzione francese Mappa concettuale (1276x2112)
Abbatlimento dei privilegi di origine feudale.O scribd é o maior site social de leitura e publicação do mundo... la fine della Rivoluzione francese Mappa concettuale Napoleone dunque rientra in francia e viene accolto dalla folla come salvatore della patria.... To sociale e politico, sull.
26+ Riassunto Rivoluzione francese Mattia Lai e Noemi Monni Feudalism
Gambar Riassunto Rivoluzione francese Mattia Lai e Noemi Monni Feudalism (768x1024)
Questo lavorio profondo di ricostituzione della coscienza nazionale italiana, al quale dà il primo impulso la rivoluzione francese, che le vicende dell'italia sotto napoleone i avvivano e che,... Riassunto Rivoluzione francese Mattia Lai e Noemi Monni Feudalism Londra, cosa fare e vedere; I contrasti, le violente contraddizioni, i drammi sociali e politici della. Scribd è il più grande sito di social reading e publishing al mondo. Rivoluzione francese slideshare rivoluzione francese 1. Dalla convocazione degli stati generali alla presa della bastiglia, dalla dichiarazione dei diritti dell'uomo e del cittadino al regime del terrore,.
27+ Rivoluzione Francese Riassunto Pdf / Mappe Storia Eta Moderna ini
Enter the email address you signed up with and we'll email you a reset link.To sociale e politico, sull.. Rivoluzione Francese Riassunto Pdf / Mappe Storia Eta Moderna O scribd é o maior site social de leitura e publicação do mundo. Reazioni e spaccature interne alla chiesa francese; Londra, cosa fare e vedere; Ancien régime un paese prevalentemente agricolo 1774, luigi xvi re di francia la franciaè un. Due punti da sottolineare subito. Il testo semplificato, qui di seguito presentato, è rivolto agli alunni. Appunto di storia per le medie sulla rivoluzione francese e l'ascesa e l'impero di napoleone bonaparte al potere in francia fino all'esilio e alla morte nell'isola di sant'elena.
28+ L’ETÀ DI NAPOLEONE BLACKBOARD.italiano&storia
Gambar L’ETÀ DI NAPOLEONE BLACKBOARD.italiano&storia (1600x891)
La rivoluzione francese e l'ascesa e caduta di napoleone. Gaxotte, pierre, zannini, maria rosa: Il direttorio viene abbattuto e, istituito il consolato, napoleone si.Appunto di storia per le medie sulla rivoluzione francese e l'ascesa e l'impero di napoleone bonaparte al potere in francia fino all'esilio e alla morte nell'isola di sant'elena... L’ETÀ DI NAPOLEONE BLACKBOARD.italiano&storia . Lipsia, pose le basi per una restaurazione dell’antico regime, considerando la rivoluzione francese e il periodo napoleonico come una parentesi che con waterloo si chiudeva.
29+ girondini_giacobini Atlantic Revolutions French Revolution
Enter the email address you signed up with and we'll email you a reset link. girondini_giacobini Atlantic Revolutions French Revolution Il testo semplificato, qui di seguito presentato, è rivolto agli alunni. Nel 1789 il re luigi 14° fu così costretto a convocare gli. Abrir o menu de navegação. Mannucci) scarica pdf leggi online con l'anniversario di waterloo si è chiuso il lungo bicentenario della.
30+ Imparare a imparare Napoleone, schema
Abbatlimento dei privilegi di origine feudale. Dalla presa della bastiglia all'avvento di napoleone ebook: Unità afferenti edificate su aree di corte, necrologie il resto del carlino forlì, torre lapillo appartamenti, ristorante vegano prato, consumo acqua inquilino chi paga, asl salerno.Gli studenti realizzano una bacheca o un powerpoint sui numerosi ritratti di napoleone, fornendo per ciascuno una esauriente didascalia esplicativa... Imparare a imparare Napoleone, schema To sociale e politico, sull. La rivoluzione francese e la ragione delle donne pdf scarica (erica j. Dall’assemblea legislativa al periodo del terrore, la «scristianizzazione» e la prima. Gaxotte, pierre, zannini, maria rosa:.. Situazione storica della francia chiave di lettura della rivoluzione francese 1790 burke:
31+ mappe concettuali rivoluzione francese
Gambar mappe concettuali rivoluzione francese (768x1024)
La rivoluzione francese e l’età napoleonica la situazione della francia prima della rivoluzione 1. Author barrili anton giulio 1836 1908 title napoleone la vita italiana durante la rivoluzione francese e limpero language italian loc class dg history general and eastern hemisphere.Alle truppe straniere di penetrare in territorio francese (europa e francia rimarranno in uno stato di guerra quasi continua per più di vent ˇanni, fine alla sconfitta di napoleone). mappe concettuali rivoluzione francese ... La rivoluzione francese fu un periodo di sconvolgimento sociale, politico e culturale estremo, e prevalentemente violento, avvenuto in francia tra il 1789 e il 1799.in storiografia è lo.
32+ Napoleone & C. Storia In Rete
Gambar Napoleone & C. Storia In Rete (1042x1023)
O scribd é o maior site social de leitura e publicação do mundo.Nel 1789 il re luigi 14° fu così costretto a convocare gli... Napoleone & C. Storia In Rete Qui l’imperatore mise in atto profonde riforme che segnarono un passo. Ma i francesi erano arrivati per. Il direttorio viene abbattuto e, istituito il consolato, napoleone si. I contrasti, le violente contraddizioni, i drammi sociali e politici della. S’intende per rivoluzione francese non un singolo evento, ma un intero arco cronologico che si configura come processo storico e insieme come giacimento di fenomeni, ciascuno dei quali è.... . Download la rivoluzione francese dalla presa della bastiglia all avvento di napoleone prenota online.
33+ La crisi dell’illuminismo alla vigilia della rivoluzione francese keren
Gambar La crisi dell’illuminismo alla vigilia della rivoluzione francese (793x1123)
Formato epub è un ebook di luigi mascilli migliorini pubblicato da corriere della sera , con argomento grandangolo storia; Nel 1789 il re luigi 14° fu così costretto a convocare gli. S’intende per rivoluzione francese non un singolo evento, ma un intero arco cronologico che si configura come processo storico e insieme come giacimento di fenomeni, ciascuno dei quali è.Americana e francese, mutamento e trasformazione francia del xviii secolo: La crisi dell’illuminismo alla vigilia della rivoluzione francese La rivoluzione francese fu un periodo di sconvolgimento sociale, politico e culturale estremo, e prevalentemente violento, avvenuto in francia tra il 1789 e il 1799.in storiografia è lo. Napoleone dunque rientra in francia e viene accolto dalla folla come salvatore della patria.
34+ Rivoluzione francese 2 Mappa concettuale
Alle truppe straniere di penetrare in territorio francese (europa e francia rimarranno in uno stato di guerra quasi continua per più di vent ˇanni, fine alla sconfitta di napoleone). Colpo di stato del 18 brumaio.Lipsia, pose le basi per una restaurazione dell’antico regime, considerando la rivoluzione francese e il periodo napoleonico come una parentesi che con waterloo si chiudeva. Rivoluzione francese 2 Mappa concettuale Unità afferenti edificate su aree di corte, necrologie il resto del carlino forlì, torre lapillo appartamenti, ristorante vegano prato, consumo acqua inquilino chi paga, asl salerno. La rivoluzione di giorgia, lo smarrimento dell'establishment mondiale, la resistenza al cachemire dei vipponi italiani e quella delirante di saviano, femministe contro la boldrini, un.... Situazione storica della francia chiave di lettura della rivoluzione francese 1790 burke:
35+ Rivoluzione Francese Riassunto Breve E Semplice ReviewThread
Gambar Rivoluzione Francese Riassunto Breve E Semplice ReviewThread (1248x821)
Mannucci questo è solo un.La rivoluzione francese e l'ascesa e caduta di napoleone. Rivoluzione Francese Riassunto Breve E Semplice ReviewThread Fino ad allora ‘rivoluzione’ ritorno ad una perduta condizione originaria. Abrir o menu de navegação. Napoleone dunque rientra in francia e viene accolto dalla folla come salvatore della patria. Trattato di pace stipulato con gli alleati e il nuovo governo francese riportò francia ai confini.... Il direttorio viene abbattuto e, istituito il consolato, napoleone si. O scribd é o maior site social de leitura e publicação do mundo. To sociale e politico, sull. Enter the email address you signed up with and we'll email you a reset link. Tra 1789 e 1799 formazione della monarchia costituzionale e l'instaurazione della repubblica, fino all'ascesa di napoleone bonaparte. Ultimo Selezione completa La Rivoluzione Francese E Napoleone Pdf.
Table of Contents
Dalla presa della bastiglia all'avvento di napoleone libri. Lipsia, pose le basi per una restaurazione dell’antico regime, considerando la rivoluzione francese e il periodo napoleonico come una parentesi che con waterloo si chiudeva. Dalla presa della bastiglia all'avvento di napoleone libri. Abrir o menu de navegação. Lipsia, pose le basi per una restaurazione dell’antico regime, considerando la rivoluzione francese e il periodo napoleonico come una parentesi che con waterloo si chiudeva. Gaxotte, pierre, zannini, maria rosa:
1+ Mappa concettuale Napoleone 2 Materiale per scuola media materia storia.
Unità di apprendimento semplificata (pdf di 4 pag) sulla rivoluzione francese e napoleone comprensiva di linea del tempo, carta storica, vocabolario.Pancakes fragole, banana e scaglie di cocco; Mappa concettuale Napoleone 2 Materiale per scuola media materia storia. To sociale e politico, sull. Enter the email address you signed up with and we'll email you a reset link. Dalla presa della bastiglia all'avvento di napoleone libri.
2+ La Rivoluzione Francese Napoleon French Revolution berikut
Il testo semplificato, qui di seguito presentato, è rivolto agli alunni. A capo di questo piccolo raggruppamento è stato messo un certo napoleone bonaparte (nato ad ajaccio il 15 agosto del 1769 e morto nell'isola di sant'elena il 5 maggio 1821).Tra 1789 e 1799 formazione della monarchia costituzionale e l'instaurazione della repubblica, fino all'ascesa di napoleone bonaparte. La Rivoluzione Francese Napoleon French Revolution Dall’assemblea legislativa al periodo del terrore, la «scristianizzazione» e la prima. A teacher s guide to la rivoluzione francese dalla presa della bastiglia all avvento di napoleone pdf download edition of george orwell s 1984. Fino alla sua rovinosa sconfitta nel 1815. Questo lavorio profondo di ricostituzione della coscienza nazionale italiana, al quale dà il primo impulso la rivoluzione francese, che le vicende dell'italia sotto napoleone i avvivano e che,. Colpo di stato del 18 brumaio.
>>Ma i francesi erano arrivati per. Francia e per le grandi spese dovute al mantenimento della corte.;
3+ Rivoluzione Francese Riassunto Pdf / Mappe Storia Eta Moderna ini

Il testo semplificato, qui di seguito presentato, è rivolto agli alunni.. Rivoluzione Francese Riassunto Pdf / Mappe Storia Eta Moderna ... Dalla convocazione degli stati generali alla presa della bastiglia, dalla dichiarazione dei diritti dell'uomo e del cittadino al regime del terrore,.
4+ London And Its Icons Lessons Tes Teach keren

Scribd è il più grande sito di social reading e publishing al mondo. Gaxotte, pierre, zannini, maria rosa:Dall’assemblea legislativa al periodo del terrore, la «scristianizzazione» e la prima. London And Its Icons Lessons Tes Teach Author barrili anton giulio 1836 1908 title napoleone la vita italiana durante la rivoluzione francese e limpero language italian loc class dg history general and eastern hemisphere. La rivoluzione francese e l’età napoleonica la situazione della francia prima della rivoluzione 1. O scribd é o maior site social de leitura e publicação do mundo. La rivoluzione francese e la ragione delle donne pdf scarica (erica j. Proclamato re luigi xviii (fratello di luigi xvi)0.
5+ Rivoluzione Francese Riassunto Breve / La Rivoluzione Francese PDF

Fino ad allora ‘rivoluzione’ ritorno ad una perduta condizione originaria. La rivoluzione francese e la ragione delle donne leggere online gratis pdf baionette nel focolare. Gaxotte, pierre, zannini, maria rosa:Dalla presa della bastiglia all'avvento di napoleone libri. Rivoluzione Francese Riassunto Breve / La Rivoluzione Francese PDF S’intende per rivoluzione francese non un singolo evento, ma un intero arco cronologico che si configura come processo storico e insieme come giacimento di fenomeni, ciascuno dei quali è. O scribd é o maior site social de leitura e publicação do mundo. La rivoluzione francese e l'ascesa e caduta di napoleone. Dall’assemblea legislativa al periodo del terrore, la «scristianizzazione» e la prima. La rivoluzione francese è un processo decennale, che copre l'arco di tempo dal 1789 (ma in.. O scribd é o maior site social de leitura e publicação do mundo.
-O scribd é o maior site social de leitura e publicação do mundo. O scribd é o maior site social de leitura e publicação do mundo. Unità di apprendimento semplificata (pdf di 4 pag) sulla rivoluzione francese e napoleone comprensiva di linea del tempo, carta storica, vocabolario. La rivoluzione francese e la ragione delle donne pdf scarica (erica j..
Rivoluzione Francese Riassunto Pdf / Mappe Storia Eta Moderna
6+ Work in Progress LA RIVOLUZIONE FRANCESE ini

Situazione storica della francia chiave di lettura della rivoluzione francese 1790 burke: Appunto di storia per le medie sulla rivoluzione francese e l'ascesa e l'impero di napoleone bonaparte al potere in francia fino all'esilio e alla morte nell'isola di sant'elena. La rivoluzione francese e l'età napoleonica.Qui l’imperatore mise in atto profonde riforme che segnarono un passo. Work in Progress LA RIVOLUZIONE FRANCESE Non italofoni della scuola secondaria di... Enter the email address you signed up with and we'll email you a reset link.
7+ Quella volta in cui Napoleone cercò di arruolarsi nell’esercito russo
I patrimoni dei disciolti sindacati. Quella volta in cui Napoleone cercò di arruolarsi nell’esercito russo Gli studenti realizzano una bacheca o un powerpoint sui numerosi ritratti di napoleone, fornendo per ciascuno una esauriente didascalia esplicativa.. Dalla presa della bastiglia all'avvento di napoleone libri.
8+ Rivoluzione Francese Schema
Tra il 1808 e il 1810 napoleone era al culmine della sua potenza... Rivoluzione Francese Schema .. La rivoluzione francese è un processo decennale, che copre l'arco di tempo dal 1789 (ma in.
9+ La Rivoluzione Francese e l'Eta' Napoleonica
La rivoluzione francese e napoleone polonia.Download la rivoluzione francese dalla presa della bastiglia all avvento di napoleone prenota online.. La Rivoluzione Francese e l'Eta' Napoleonica I 3 stati della francia:. Situazione storica della francia chiave di lettura della rivoluzione francese 1790 burke: Tra il 1808 e il 1810 napoleone era al culmine della sua potenza.... . Non italofoni della scuola secondaria di.
-Lipsia, pose le basi per una restaurazione dell’antico regime, considerando la rivoluzione francese e il periodo napoleonico come una parentesi che con waterloo si chiudeva. Nel 1789 il re luigi 14° fu così costretto a convocare gli. Dalla convocazione degli stati generali alla presa della bastiglia, dalla dichiarazione dei diritti dell'uomo e del cittadino al regime del terrore,.!
;Trattato di pace stipulato con gli alleati e il nuovo governo francese riportò francia ai confini. I 3 stati della francia:. Reazioni e spaccature interne alla chiesa francese; Un giovane generale, napoleone bonaparte, diventato famoso per aver conquistato l’italia, organizza un colpo di stato (9.-
10+ MAPPE STORIA ETA’ MODERNA Rivoluzione francese e Napoleone Libro
La rivoluzione francese e l’età napoleonica la situazione della francia prima della rivoluzione 1.S’intende per rivoluzione francese non un singolo evento, ma un intero arco cronologico che si configura come processo storico e insieme come giacimento di fenomeni, ciascuno dei quali è.. MAPPE STORIA ETA’ MODERNA Rivoluzione francese e Napoleone Libro Napoleone dunque rientra in francia e viene accolto dalla folla come salvatore della patria. La rivoluzione francese è un processo decennale, che copre l'arco di tempo dal 1789 (ma in. O scribd é o maior site social de leitura e publicação do mundo. La rivoluzione francese e l'ascesa e caduta di napoleone. Abbatlimento dei privilegi di origine feudale.. Diversamente dalla tradizione storiografica che tende a separare la rivoluzione da napoleone,.
11+ (PDF) la Rivoluzione Francese e l'età napoleonica Giuseppe Esposito

O scribd é o maior site social de leitura e publicação do mundo.I 3 stati della francia:. (PDF) la Rivoluzione Francese e l'età napoleonica Giuseppe Esposito O scribd é o maior site social de leitura e publicação do mundo. O scribd é o maior site social de leitura e publicação do mundo.
.Questo lavorio profondo di ricostituzione della coscienza nazionale italiana, al quale dà il primo impulso la rivoluzione francese, che le vicende dell'italia sotto napoleone i avvivano e che,. Trattato di pace stipulato con gli alleati e il nuovo governo francese riportò francia ai confini."
La Rivoluzione Francese Maximilien Robespierre Reign Of Terror
12+ Eta_napoleonica.pdf
Rivoluzione francese slideshare rivoluzione francese 1. O scribd é o maior site social de leitura e publicação do mundo. Download la rivoluzione francese dalla presa della bastiglia all avvento di napoleone prenota online.Americana e francese, mutamento e trasformazione francia del xviii secolo:. Eta_napoleonica.pdf Dalla presa della bastiglia all'avvento di napoleone libri. Dall’assemblea legislativa al periodo del terrore, la «scristianizzazione» e la prima. Nel 1789 il re luigi 14° fu così costretto a convocare gli. La rivoluzione francese e l'età napoleonica. Americana e francese, mutamento e trasformazione francia del xviii secolo: Formato epub è un ebook di luigi mascilli migliorini pubblicato da corriere della sera , con argomento grandangolo storia; Mannucci questo è solo un.. La rivoluzione francese è un processo decennale, che copre l'arco di tempo dal 1789 (ma in.
13+ La Rivoluzione Francese. Volume II Michel Vovelle Storia Moderna
Ancien régime un paese prevalentemente agricolo 1774, luigi xvi re di francia la franciaè un. Due punti da sottolineare subito. Abrir o menu de navegação.Dalla convocazione degli stati generali alla presa della bastiglia, dalla dichiarazione dei diritti dell'uomo e del cittadino al regime del terrore,... La Rivoluzione Francese. Volume II Michel Vovelle Storia Moderna Dalla convocazione degli stati generali alla presa della bastiglia, dalla dichiarazione dei diritti dell'uomo e del cittadino al regime del terrore,. Download la rivoluzione francese dalla presa della bastiglia all avvento di napoleone prenota online. To sociale e politico, sull. O scribd é o maior site social de leitura e publicação do mundo. Il testo semplificato, qui di seguito presentato, è rivolto agli alunni.
;Dalla presa della bastiglia all'avvento di napoleone libri. La rivoluzione francese è un processo decennale, che copre l'arco di tempo dal 1789 (ma in. Lipsia, pose le basi per una restaurazione dell’antico regime, considerando la rivoluzione francese e il periodo napoleonico come una parentesi che con waterloo si chiudeva.-
14+ Raccolta mappe concettuali sulla rivoluzione francese schemi

La rivoluzione francese è un processo decennale, che copre l'arco di tempo dal 1789 (ma in. O scribd é o maior site social de leitura e publicação do mundo.Mannucci questo è solo un. Raccolta mappe concettuali sulla rivoluzione francese schemi Tra il 1808 e il 1810 napoleone era al culmine della sua potenza. Il testo semplificato, qui di seguito presentato, è rivolto agli alunni. A capo di questo piccolo raggruppamento è stato messo un certo napoleone bonaparte (nato ad ajaccio il 15 agosto del 1769 e morto nell'isola di sant'elena il 5 maggio 1821). Unità di apprendimento semplificata (pdf di 4 pag) sulla rivoluzione francese e napoleone comprensiva di linea del tempo, carta storica, vocabolario. Fino alla sua rovinosa sconfitta nel 1815. Alle truppe straniere di penetrare in territorio francese (europa e francia rimarranno in uno stato di guerra quasi continua per più di vent ˇanni, fine alla sconfitta di napoleone).
Rivoluzione Francese Riassunto Breve / La Rivoluzione Francese PDF
15+ Pin su FZ Dsg Rava berikut
Questo lavorio profondo di ricostituzione della coscienza nazionale italiana, al quale dà il primo impulso la rivoluzione francese, che le vicende dell'italia sotto napoleone i avvivano e che,. Rivoluzione francese slideshare rivoluzione francese 1. Abrir o menu de navegação.La rivoluzione francese è un processo decennale, che copre l'arco di tempo dal 1789 (ma in. Pin su FZ Dsg Rava Fino ad allora ‘rivoluzione’ ritorno ad una perduta condizione originaria. La rivoluzione francese e napoleone polonia.. I contrasti, le violente contraddizioni, i drammi sociali e politici della.
16+ Dituttounpo'
I 3 stati della francia:.. Dituttounpo' O scribd é o maior site social de leitura e publicação do mundo. O scribd é o maior site social de leitura e publicação do mundo. Americana e francese, mutamento e trasformazione francia del xviii secolo: Mannucci questo è solo un. Rivoluzione francese slideshare rivoluzione francese 1. Gli studenti realizzano una bacheca o un powerpoint sui numerosi ritratti di napoleone, fornendo per ciascuno una esauriente didascalia esplicativa. Abrir o menu de navegação.... Dalla presa della bastiglia all'avvento di napoleone libri.
17+ Rivoluzione Americana sintesi completa American Revolutionary War keren
Author barrili anton giulio 1836 1908 title napoleone la vita italiana durante la rivoluzione francese e limpero language italian loc class dg history general and eastern hemisphere. Rivoluzione Americana sintesi completa American Revolutionary War O scribd é o maior site social de leitura e publicação do mundo. Download la rivoluzione francese dalla presa della bastiglia all avvento di napoleone prenota online. La francia dominava ormai l’europa continentale. Questo lavorio profondo di ricostituzione della coscienza nazionale italiana, al quale dà il primo impulso la rivoluzione francese, che le vicende dell'italia sotto napoleone i avvivano e che,. Rivoluzione francese slideshare rivoluzione francese 1.... . Gli studenti realizzano una bacheca o un powerpoint sui numerosi ritratti di napoleone, fornendo per ciascuno una esauriente didascalia esplicativa.
Pin su FZ Dsg Rava
18+ Schema Mappa Concettuale Rivoluzione Francese Infonotizia.it
La rivoluzione francese e la ragione delle donne leggere online gratis pdf baionette nel focolare.Download la rivoluzione francese dalla presa della bastiglia all avvento di napoleone prenota online... Schema Mappa Concettuale Rivoluzione Francese Infonotizia.it Americana e francese, mutamento e trasformazione francia del xviii secolo: Download la rivoluzione francese dalla presa della bastiglia all avvento di napoleone prenota online. Napoleone dunque rientra in francia e viene accolto dalla folla come salvatore della patria.... La rivoluzione francese e la ragione delle donne pdf erica j.
19+ Imparare a imparare Napoleone, schema

Rivoluzione francese slideshare rivoluzione francese 1.. Imparare a imparare Napoleone, schema Tra il 1808 e il 1810 napoleone era al culmine della sua potenza. La francia dominava ormai l’europa continentale. A capo di questo piccolo raggruppamento è stato messo un certo napoleone bonaparte (nato ad ajaccio il 15 agosto del 1769 e morto nell'isola di sant'elena il 5 maggio 1821). A capo di questo piccolo raggruppamento è stato messo un certo napoleone bonaparte (nato ad ajaccio il 15 agosto del 1769 e morto nell'isola di sant'elena il 5 maggio 1821).
20+ La Rivoluzione Francese Maximilien Robespierre Reign Of Terror
Author barrili anton giulio 1836 1908 title napoleone la vita italiana durante la rivoluzione francese e limpero language italian loc class dg history general and eastern hemisphere.Enter the email address you signed up with and we'll email you a reset link.. La Rivoluzione Francese Maximilien Robespierre Reign Of Terror Situazione storica della francia chiave di lettura della rivoluzione francese 1790 burke: To sociale e politico, sull. Questo lavorio profondo di ricostituzione della coscienza nazionale italiana, al quale dà il primo impulso la rivoluzione francese, che le vicende dell'italia sotto napoleone i avvivano e che,.... . Due punti da sottolineare subito.
!!Ancien régime un paese prevalentemente agricolo 1774, luigi xvi re di francia la franciaè un. La rivoluzione francese e la ragione delle donne pdf erica j. Tra il 1808 e il 1810 napoleone era al culmine della sua potenza. A teacher s guide to la rivoluzione francese dalla presa della bastiglia all avvento di napoleone pdf download edition of george orwell s 1984. A capo di questo piccolo raggruppamento è stato messo un certo napoleone bonaparte (nato ad ajaccio il 15 agosto del 1769 e morto nell'isola di sant'elena il 5 maggio 1821). Abrir o menu de navegação. O scribd é o maior site social de leitura e publicação do mundo.;
21+ Rivoluzione Francese Riassunto Pdf / Mappe Storia Eta Moderna
Ma i francesi erano arrivati per.I 3 stati della francia:... Rivoluzione Francese Riassunto Pdf / Mappe Storia Eta Moderna Rivoluzione francese slideshare rivoluzione francese 1. To sociale e politico, sull. Enter the email address you signed up with and we'll email you a reset link.. Reazioni e spaccature interne alla chiesa francese;
22+ Tema 3 La Europa napoleónica pdf

Rivoluzione francese slideshare rivoluzione francese 1. Nel 1789 il re luigi 14° fu così costretto a convocare gli.Conquistati dai francesi e minaccia di marciare su parigi... Tema 3 La Europa napoleónica pdf Mannucci) scarica pdf leggi online con l'anniversario di waterloo si è chiuso il lungo bicentenario della. La rivoluzione francese e l'età napoleonica 1 un paese prevalentemente agricolo nel 1774, all’età di vent’anni, luigi xvi divenne re di francia. La rivoluzione francese e la ragione delle donne pdf erica j.... Tra il 1808 e il 1810 napoleone era al culmine della sua potenza.
.La rivoluzione francese e la ragione delle donne leggere online gratis pdf baionette nel focolare. Londra, cosa fare e vedere; Ancien régime un paese prevalentemente agricolo 1774, luigi xvi re di francia la franciaè un. La rivoluzione francese e la ragione delle donne pdf scarica (erica j.!
La crisi dell’illuminismo alla vigilia della rivoluzione francese
23+ Rivoluzione Francese Riassunto Pdf / Mappe Storia Eta Moderna
La rivoluzione francese e la ragione delle donne pdf erica j.La rivoluzione francese è un processo decennale, che copre l'arco di tempo dal 1789 (ma in... Rivoluzione Francese Riassunto Pdf / Mappe Storia Eta Moderna Gli studenti realizzano una bacheca o un powerpoint sui numerosi ritratti di napoleone, fornendo per ciascuno una esauriente didascalia esplicativa. La rivoluzione francese e la ragione delle donne pdf scarica (erica j. La rivoluzione di giorgia, lo smarrimento dell'establishment mondiale, la resistenza al cachemire dei vipponi italiani e quella delirante di saviano, femministe contro la boldrini, un. Conquistati dai francesi e minaccia di marciare su parigi. Non italofoni della scuola secondaria di.... . Proclamato re luigi xviii (fratello di luigi xvi)0.
!Abrir o menu de navegação. Reazioni e spaccature interne alla chiesa francese; Questo lavorio profondo di ricostituzione della coscienza nazionale italiana, al quale dà il primo impulso la rivoluzione francese, che le vicende dell'italia sotto napoleone i avvivano e che,. O scribd é o maior site social de leitura e publicação do mundo. Proclamato re luigi xviii (fratello di luigi xvi)0. To sociale e politico, sull.-
24+ La Rivoluzione Francese
Pancakes fragole, banana e scaglie di cocco; La Rivoluzione Francese Dalla convocazione degli stati generali alla presa della bastiglia, dalla dichiarazione dei diritti dell'uomo e del cittadino al regime del terrore,. Tra 1789 e 1799 formazione della monarchia costituzionale e l'instaurazione della repubblica, fino all'ascesa di napoleone bonaparte.
25+ la fine della Rivoluzione francese Mappa concettuale

Abbatlimento dei privilegi di origine feudale.O scribd é o maior site social de leitura e publicação do mundo... la fine della Rivoluzione francese Mappa concettuale Napoleone dunque rientra in francia e viene accolto dalla folla come salvatore della patria.... To sociale e politico, sull.
26+ Riassunto Rivoluzione francese Mattia Lai e Noemi Monni Feudalism
Questo lavorio profondo di ricostituzione della coscienza nazionale italiana, al quale dà il primo impulso la rivoluzione francese, che le vicende dell'italia sotto napoleone i avvivano e che,... Riassunto Rivoluzione francese Mattia Lai e Noemi Monni Feudalism Londra, cosa fare e vedere; I contrasti, le violente contraddizioni, i drammi sociali e politici della. Scribd è il più grande sito di social reading e publishing al mondo. Rivoluzione francese slideshare rivoluzione francese 1. Dalla convocazione degli stati generali alla presa della bastiglia, dalla dichiarazione dei diritti dell'uomo e del cittadino al regime del terrore,.
!Nel 1789 il re luigi 14° fu così costretto a convocare gli. La rivoluzione francese e l'età napoleonica 1 un paese prevalentemente agricolo nel 1774, all’età di vent’anni, luigi xvi divenne re di francia. S’intende per rivoluzione francese non un singolo evento, ma un intero arco cronologico che si configura come processo storico e insieme come giacimento di fenomeni, ciascuno dei quali è."
27+ Rivoluzione Francese Riassunto Pdf / Mappe Storia Eta Moderna ini
Enter the email address you signed up with and we'll email you a reset link.To sociale e politico, sull.. Rivoluzione Francese Riassunto Pdf / Mappe Storia Eta Moderna O scribd é o maior site social de leitura e publicação do mundo. Reazioni e spaccature interne alla chiesa francese; Londra, cosa fare e vedere; Ancien régime un paese prevalentemente agricolo 1774, luigi xvi re di francia la franciaè un. Due punti da sottolineare subito. Il testo semplificato, qui di seguito presentato, è rivolto agli alunni. Appunto di storia per le medie sulla rivoluzione francese e l'ascesa e l'impero di napoleone bonaparte al potere in francia fino all'esilio e alla morte nell'isola di sant'elena.
28+ L’ETÀ DI NAPOLEONE BLACKBOARD.italiano&storia

La rivoluzione francese e l'ascesa e caduta di napoleone. Gaxotte, pierre, zannini, maria rosa: Il direttorio viene abbattuto e, istituito il consolato, napoleone si.Appunto di storia per le medie sulla rivoluzione francese e l'ascesa e l'impero di napoleone bonaparte al potere in francia fino all'esilio e alla morte nell'isola di sant'elena... L’ETÀ DI NAPOLEONE BLACKBOARD.italiano&storia . Lipsia, pose le basi per una restaurazione dell’antico regime, considerando la rivoluzione francese e il periodo napoleonico come una parentesi che con waterloo si chiudeva.
29+ girondini_giacobini Atlantic Revolutions French Revolution
Enter the email address you signed up with and we'll email you a reset link. girondini_giacobini Atlantic Revolutions French Revolution Il testo semplificato, qui di seguito presentato, è rivolto agli alunni. Nel 1789 il re luigi 14° fu così costretto a convocare gli. Abrir o menu de navegação. Mannucci) scarica pdf leggi online con l'anniversario di waterloo si è chiuso il lungo bicentenario della.
30+ Imparare a imparare Napoleone, schema
Abbatlimento dei privilegi di origine feudale. Dalla presa della bastiglia all'avvento di napoleone ebook: Unità afferenti edificate su aree di corte, necrologie il resto del carlino forlì, torre lapillo appartamenti, ristorante vegano prato, consumo acqua inquilino chi paga, asl salerno.Gli studenti realizzano una bacheca o un powerpoint sui numerosi ritratti di napoleone, fornendo per ciascuno una esauriente didascalia esplicativa... Imparare a imparare Napoleone, schema To sociale e politico, sull. La rivoluzione francese e la ragione delle donne pdf scarica (erica j. Dall’assemblea legislativa al periodo del terrore, la «scristianizzazione» e la prima. Gaxotte, pierre, zannini, maria rosa:.. Situazione storica della francia chiave di lettura della rivoluzione francese 1790 burke:
Rivoluzione Francese Riassunto Pdf / Mappe Storia Eta Moderna
31+ mappe concettuali rivoluzione francese
La rivoluzione francese e l’età napoleonica la situazione della francia prima della rivoluzione 1. Author barrili anton giulio 1836 1908 title napoleone la vita italiana durante la rivoluzione francese e limpero language italian loc class dg history general and eastern hemisphere.Alle truppe straniere di penetrare in territorio francese (europa e francia rimarranno in uno stato di guerra quasi continua per più di vent ˇanni, fine alla sconfitta di napoleone). mappe concettuali rivoluzione francese ... La rivoluzione francese fu un periodo di sconvolgimento sociale, politico e culturale estremo, e prevalentemente violento, avvenuto in francia tra il 1789 e il 1799.in storiografia è lo.
-Nel 1789 il re luigi 14° fu così costretto a convocare gli. La rivoluzione francese e la ragione delle donne pdf scarica (erica j. La rivoluzione francese e napoleone polonia. Il direttorio viene abbattuto e, istituito il consolato, napoleone si.!!
32+ Napoleone & C. Storia In Rete

O scribd é o maior site social de leitura e publicação do mundo.Nel 1789 il re luigi 14° fu così costretto a convocare gli... Napoleone & C. Storia In Rete Qui l’imperatore mise in atto profonde riforme che segnarono un passo. Ma i francesi erano arrivati per. Il direttorio viene abbattuto e, istituito il consolato, napoleone si. I contrasti, le violente contraddizioni, i drammi sociali e politici della. S’intende per rivoluzione francese non un singolo evento, ma un intero arco cronologico che si configura come processo storico e insieme come giacimento di fenomeni, ciascuno dei quali è.... . Download la rivoluzione francese dalla presa della bastiglia all avvento di napoleone prenota online.
33+ La crisi dell’illuminismo alla vigilia della rivoluzione francese keren

Formato epub è un ebook di luigi mascilli migliorini pubblicato da corriere della sera , con argomento grandangolo storia; Nel 1789 il re luigi 14° fu così costretto a convocare gli. S’intende per rivoluzione francese non un singolo evento, ma un intero arco cronologico che si configura come processo storico e insieme come giacimento di fenomeni, ciascuno dei quali è.Americana e francese, mutamento e trasformazione francia del xviii secolo: La crisi dell’illuminismo alla vigilia della rivoluzione francese La rivoluzione francese fu un periodo di sconvolgimento sociale, politico e culturale estremo, e prevalentemente violento, avvenuto in francia tra il 1789 e il 1799.in storiografia è lo. Napoleone dunque rientra in francia e viene accolto dalla folla come salvatore della patria.
34+ Rivoluzione francese 2 Mappa concettuale
Alle truppe straniere di penetrare in territorio francese (europa e francia rimarranno in uno stato di guerra quasi continua per più di vent ˇanni, fine alla sconfitta di napoleone). Colpo di stato del 18 brumaio.Lipsia, pose le basi per una restaurazione dell’antico regime, considerando la rivoluzione francese e il periodo napoleonico come una parentesi che con waterloo si chiudeva. Rivoluzione francese 2 Mappa concettuale Unità afferenti edificate su aree di corte, necrologie il resto del carlino forlì, torre lapillo appartamenti, ristorante vegano prato, consumo acqua inquilino chi paga, asl salerno. La rivoluzione di giorgia, lo smarrimento dell'establishment mondiale, la resistenza al cachemire dei vipponi italiani e quella delirante di saviano, femministe contro la boldrini, un.... Situazione storica della francia chiave di lettura della rivoluzione francese 1790 burke:
35+ Rivoluzione Francese Riassunto Breve E Semplice ReviewThread

Mannucci questo è solo un.La rivoluzione francese e l'ascesa e caduta di napoleone. Rivoluzione Francese Riassunto Breve E Semplice ReviewThread Fino ad allora ‘rivoluzione’ ritorno ad una perduta condizione originaria. Abrir o menu de navegação. Napoleone dunque rientra in francia e viene accolto dalla folla come salvatore della patria. Trattato di pace stipulato con gli alleati e il nuovo governo francese riportò francia ai confini.... Il direttorio viene abbattuto e, istituito il consolato, napoleone si. O scribd é o maior site social de leitura e publicação do mundo. To sociale e politico, sull. Enter the email address you signed up with and we'll email you a reset link. Tra 1789 e 1799 formazione della monarchia costituzionale e l'instaurazione della repubblica, fino all'ascesa di napoleone bonaparte. Ultimo Selezione completa La Rivoluzione Francese E Napoleone Pdf.
Welcome